Упр.10.3 ГДЗ Мерзляк 10 класс Базовый уровень (Алгебра)
Решение #1

Рассмотрим вариант решения задания из учебника Мерзляк, Номировский, Полонский 10 класс, Вентана-Граф:
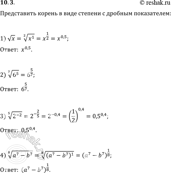
10.3. Представьте корень в виде степени с дробным показателем:
1) корень из x; 2) (6^5)^(1/7); 3) (2^(-2))^(1/5); 4) (a^7-b^7)^(1/8).
*размещая тексты в комментариях ниже, вы автоматически соглашаетесь с пользовательским соглашением