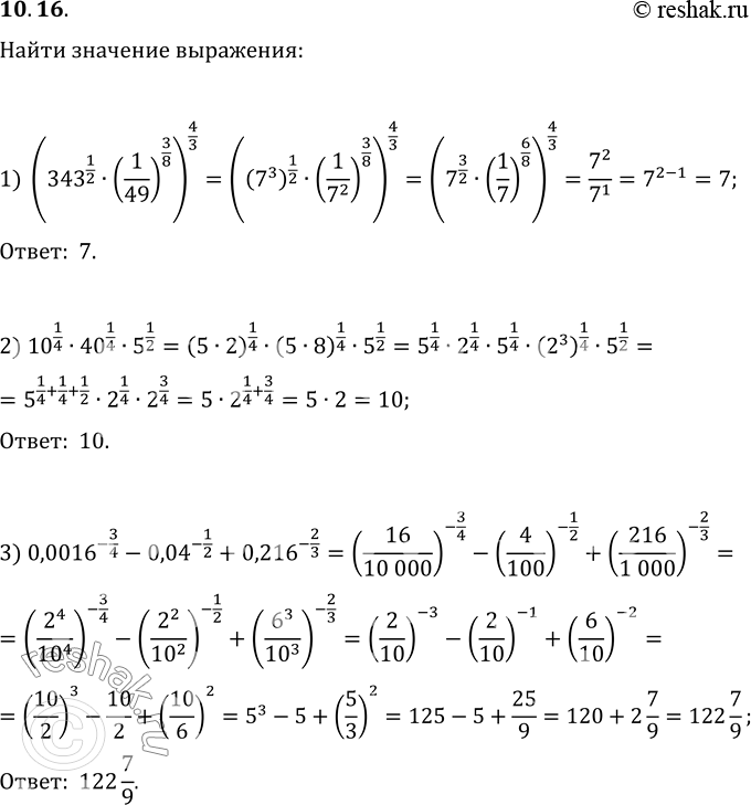
Упр.10.16 ГДЗ Мерзляк 10 класс Базовый уровень (Алгебра)
Решение #1

Рассмотрим вариант решения задания из учебника Мерзляк, Номировский, Полонский 10 класс, Вентана-Граф:
10.16. Найдите значение выражения:
1) (343^(1/2)·(1/49)^(3/8))^(4/3);
2) 10^(1/4)·40^(1/4)·5^(1/2);
3) 0,0016^(-3/4)-0,04^(-1/2)+0,216^(-2/3);
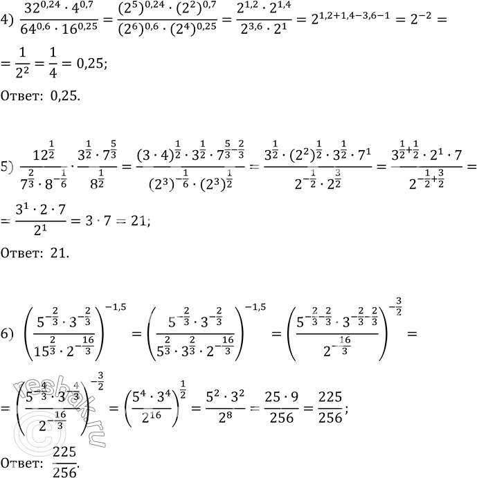
4) (32^0,24·4^0,7)/(64^0,6·16^0,25);
5) 12^(1/2)/(7^(2/3)·8^(-1/6))·(3^(1/2)·7^(5/3))/8^(1/2);
6) ((5^(-2/3)·3^(-2/3))/(15^(2/3)·2^(-16/3)))^(-1,5).
*размещая тексты в комментариях ниже, вы автоматически соглашаетесь с пользовательским соглашением