№554 ГДЗ Рымкевич 10-11 класс (Физика)
Решение #1
Решение #2
Решение #3

Рассмотрим вариант решения задания из учебника Рымкевич 10-11 класс, Дрофа:
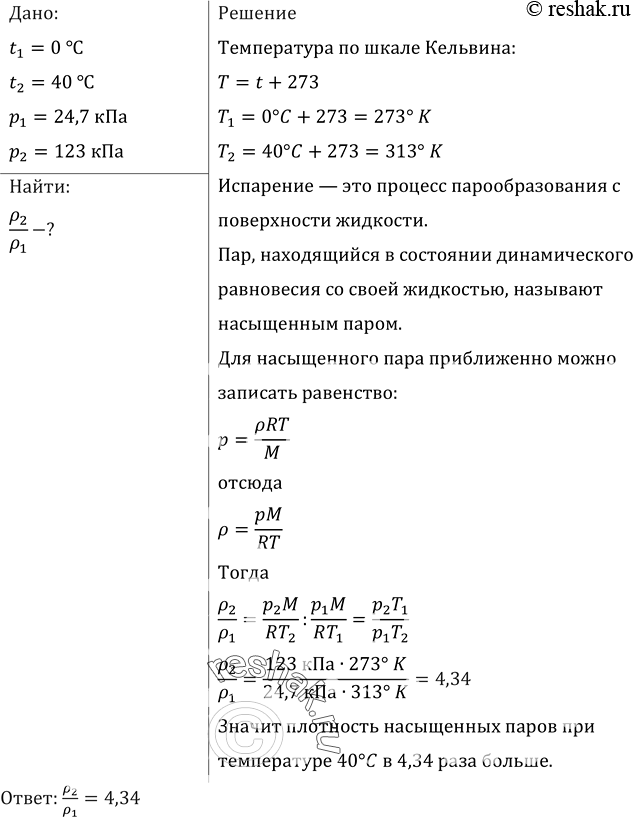
Давление насыщенного пара эфира при 0 °С равно 24,7 кПа, а при 40 °С — 123 кПа. Сравнить значения плотности пара при этих температурах.
*размещая тексты в комментариях ниже, вы автоматически соглашаетесь с пользовательским соглашением