№327 ГДЗ Рымкевич 10-11 класс (Физика)
Решение #1
Решение #2
Решение #3

Рассмотрим вариант решения задания из учебника Рымкевич 10-11 класс, Дрофа:
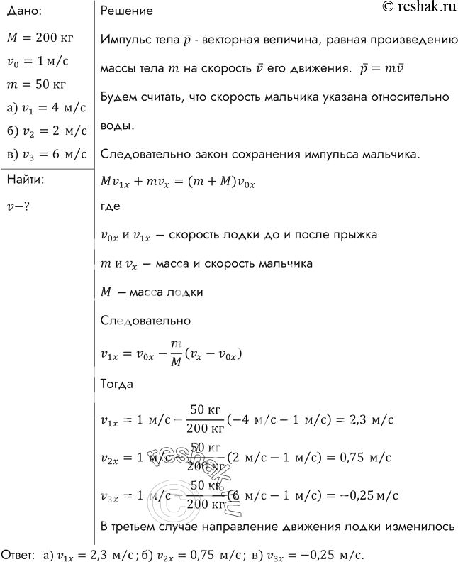
С лодки массой 200 кг, движущейся со скоростью 1 м/с, ныряет мальчик массой 50 кг, двигаясь в горизонтальном направлении. Какой станет скорость лодки после прыжка мальчика, если он прыгает: а) с кормы со скоростью 4 м/с; б) с носа со скоростью 2 м/с; в) с носа со скоростью 6 м/с?
*размещая тексты в комментариях ниже, вы автоматически соглашаетесь с пользовательским соглашением